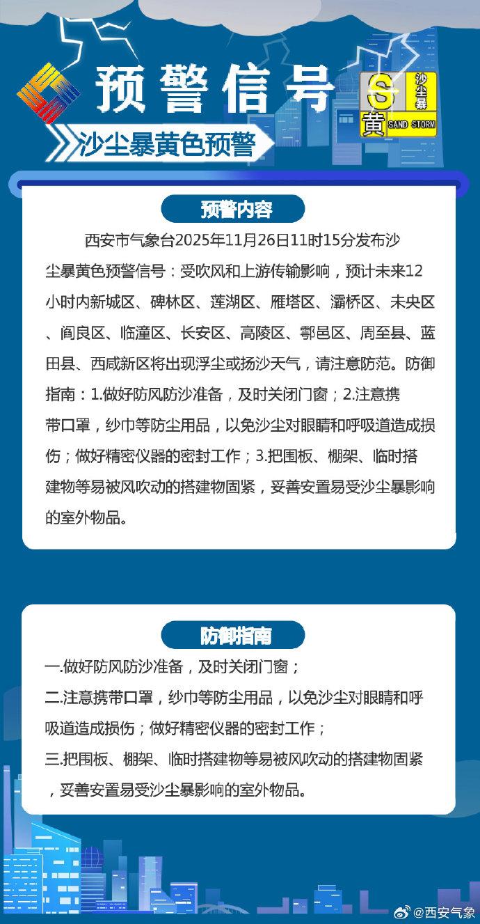
西安市气象台
11月26日11时15分
发布沙尘暴黄色预警信号
↓↓↓
受吹风和上游传输影响,预计未来12小时内新城区、碑林区、莲湖区、雁塔区、灞桥区、未央区、阎良区、临潼区、长安区、高陵区、鄠邑区、周至县、蓝田县、西咸新区将出现浮尘或扬沙天气,请注意防范。

陕西省气象台
11月26日11时
发布天气公报
↓↓↓
受高空槽快速东移南压影响,预计今天下午陕西省中北部有一次明显大风,并伴有弱降温及扬沙或浮尘天气。受槽后偏北气流影响,预计未来三天陕西省以晴天为主。

陕西省气象台
11月26日10时发布
未来24小时灾害性天气预报:
↓↓↓
预计今天白天到晚上陕北大部有6级(10.8—13.8m/s)左右西北风,阵风9—10级(20.8—28.4m/s),局地 11 级(28.5—32.6m/s)以上;关中、陕南东部有 5 级(8.0—10.7m/s)左右偏北风,阵风 7-8 级(13.9—20.7m/s),局地可达 10 级(24.5—28.4m/s),并伴有扬沙或浮尘天气。提请相关地区密切关注天气形势,注意防范气象灾害及次生灾害,及时发布预警信号。

综合:陕西气象、西安气象
责任编辑:段清岚[见习]
更多资讯,下载群众新闻
