陕西气象最新消息
11月24日全省有一次明显降温吹风过程
局地阵风9级
气温起伏较大
比如榆林最低气温
将从-5℃升至-1℃再降至-8℃


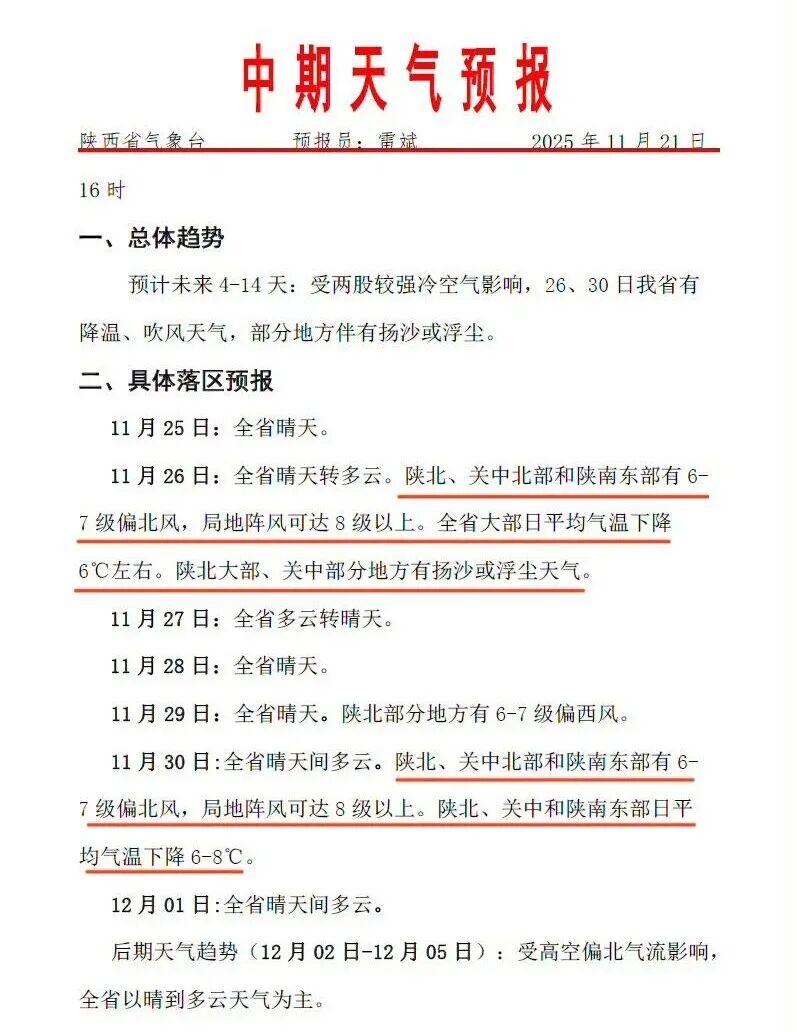
陕西气象发布中期天气预报
受两股较强冷空气影响
11月26日、30日
陕西有降温、吹风天气
部分地方伴有扬沙或浮尘
▼

西安市气象台
最新预报
▼
未来一周西安以多云到晴天气为主,11月22日—23日最高气温维持在14℃~18℃,受冷空气南下影响,11月24日起最高气温下降4~6℃,并伴有5级左右阵风。
具体预报:
22日:多云,2℃~14℃;
23日:多云间阴天,4℃~18℃;
24日:晴间多云,阵风5-6级,4℃~12℃;
25日:晴间多云,-1℃~11℃;
26日:晴间多云,阵风5级左右,2℃~15℃;
27日:晴间多云,0℃~10℃;
28日:多云间晴,2℃~15℃。
小伙伴们要注意及时增加衣服
小心着凉
责任编辑:杨帆
更多资讯,下载群众新闻

